查询网络备案信息可通过访问国家广播电视总局官网、工信部官方网站等权威渠道进行,输入待查询的网站域名或备案号,即可查询到相应的备案信息,还可以通过站长工具等第三方平台进行查询,查询房子是否备案可以通过当地房管局官方网站进行操作。
网络剧备案怎么查询
首先,可以直接访问国家广播电视总局的官方网站,在网站主页找到网络视听节目或者网络剧、微电影等网络视听节目信息备案系统等相关链接。点击进入后,通过选择备案查询功能,并输入想要查询的网络剧或网络电影名称、备案号等关键信息,即可查询到相应的备案信息。
查询网络剧备案可通过国家广播电视总局官网进行,以下为你详细介绍具体步骤:访问官网:打开国家广播电视总局的官方网站(http:// ),这是权威的信息发布平台。找到查询入口:在官网首页中仔细查找相关的查询入口,一般在“政务服务”或“信息公开”板块下。
国家广电总局官网:进入首页的“备案管理”或类似栏目,选择“备案查询”功能,输入剧名或备案号即可查询。中国版权保护中心:通过“网上登记”入口,选择“视频/音频”类别下的“微电影、网剧”进行查询。
如何查询网站备案信息?
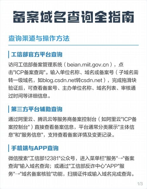
1、查询网站备案号的方法如下:访问工信部官方网站:可以在浏览器中输入工信部官方网站网址 beian.miit.gov.cn/,或通过百度搜索“工信部网站”进入。输入查询信息:在搜索框中输入要查询的网站的“域名”或“主办单位名称”进行查询。
2、百度网页搜索“工业和信息化部域名信息备案管理系统”,找到工信部官网选项,然后点击进入。点击进入工信部官网首页面后,下拉页面,在右侧栏找到“公共查询”,然后点击进入。进入公共查询页面后,在左侧备案查询下找到“备案信息查询”,然后点击进入。
3、通过站长工具查询操作步骤:打开浏览器访问站长工具网站,找到备案查询功能入口。在输入框中输入待查询的完整域名(如example.com),点击查询按钮。系统将显示备案主体名称、备案号、审核日期等详细信息。特点:操作简单,无需注册,适合快速查询非敏感信息。
怎么查询网站的ICP备案信息?
1、方法一:通过工信部备案管理系统查询 访问网站:打开工信部备案管理系统网站。 输入查询信息:在页面上方的搜索框中输入待查询网站的域名或备案号,注意输入的域名应为不带www的主域名。 执行查询:点击搜索按钮进行查询,并输入正确的验证码。 查看结果:系统将显示查询结果,包括网站名称、备案号、备案类型等信息。
2、步骤1:进入备案查询网站通过电脑或智能手机浏览器,搜索“工业和信息化部ICP备案查询”,找到官方备案管理系统并进入。步骤2:选择公共查询功能在备案管理系统首页,点击“公共查询”按钮,进入查询界面。步骤3:选择备案信息查询在左侧边栏中,点击“备案信息查询”选项,进入具体查询页面。
3、要查询网站的ICP备案信息,可以通过以下两种方法:方法一:通过工信部备案管理系统查询 打开工信部备案管理系统网站(http://beian.miit.gov.cn/)。 在页面上方的搜索框中输入待查询网站的域名或备案号。请注意,输入的域名应该是不带www的主域名,这样查询速度会更快且更精准。
4、首先,打开浏览器,在搜索栏中输入“ICP备案查询”。为了确保查询结果的权威性和准确性,建议选择搜索结果中带有百度官网认证图标的网站进行查询。这样可以有效避免误入非官方或存在安全隐患的网站。进入公共查询页面 进入所选的官方网站后,下拉页面至右下角,寻找并点击“公共查询”选项。
ICP备案信息如何查询?附查询入口地址
打开浏览器,在搜索栏中输入“ICP备案查询”。点击搜索结果中带有百度官网认证图标的链接,以确保访问的是正规网站。进入公共查询页面:进入ICP备案查询网站后,下拉页面至右下角,找到并点击“公共查询”选项。选择备案信息查询:在公共查询页面中,点击左侧上方的“备案信息查询”链接。
访问网址:https://beian.miit.gov.cn/ 进入系统后,选择“ICP备案查询板块”。输入查询信息 在查询界面中,输入单位名称、域名或备案号后点击【搜索】。其中,输入不带www的主域名是查询速度最快最精准的方式。查看查询结果 验证通过后,即可得到备案查询结果。
第一步,进去域名信息备案管理系统()第二步,点击右下角公共查询第三步,点备案信息查询第四步,选择网站域名第五步,提交即可得到备案的数据,如果没有数据就证明没有备案。注:闽ICP备08105208号是备案的主体 动漫为什么要备案?因为动画片上电视前需要审核。
网络动画片备案在哪里查询
1、网络动画片备案可以在国家广播电视总局的官方网站上查询。为了获取网络动画片的备案信息,首先需要访问国家广播电视总局的官方网站。在网站首页,通常会有一个办事服务或类似的栏目,点击进入后,可以看到重点网络影视剧信息备案系统或类似的选项。
2、网络动画片备案可以在国家广播电视总局的官方网站上查询。具体查询步骤如下:访问官方网站:首先,需要访问国家广播电视总局的官方网站。进入办事服务栏目:在网站首页,找到并点击“办事服务”或类似的栏目。进入备案系统:在办事服务栏目中,找到并点击“重点网络影视剧信息备案系统”或类似的选项。
3、哪里可以查到网站备案信息?第一步,进去域名信息备案管理系统()第二步,点击右下角公共查询第三步,点备案信息查询第四步,选择网站域名第五步,提交即可得到备案的数据,如果没有数据就证明没有备案。
教你如何查询网站备案
准备工作 确保有一台可联网的电脑。 进入国家工信部备案查询页面 打开浏览器,登录 。在搜索框中输入 “国家工信部网站”,点击搜索结果进入官方页面。 定位备案查询入口 进入工信部网站后,点击页面右下角的 备案查询相关按钮(具体位置可能因网站更新调整,需根据实际界面操作)。
步骤1:进入备案查询网站通过电脑或智能手机浏览器,搜索“工业和信息化部ICP备案查询”,找到官方备案管理系统并进入。步骤2:选择公共查询功能在备案管理系统首页,点击“公共查询”按钮,进入查询界面。步骤3:选择备案信息查询在左侧边栏中,点击“备案信息查询”选项,进入具体查询页面。
查询房子有没有备案,我们可以通过当地的房管局官方网站,进入链接之后,找到商品房项目,再点击搜索商品房项目,然后输入到房产名称或者购买的楼盘名字,之后就能够查询到相关的信息。然后在左侧选择房产的数据信息,点击进去,会看到有一个房产的产号。如果上面是黄色的标志,说明已经在房管局备案了。
方法一:通过工信部备案管理系统查询 打开工信部备案管理系统网站(http://beian.miit.gov.cn/)。 在页面上方的搜索框中输入待查询网站的域名或备案号。请注意,输入的域名应该是不带www的主域名,这样查询速度会更快且更精准。 点击搜索按钮进行查询。
可以通过link113站长工具轻松批量查询网站备案数据,具体操作如下:打开工具:首先打开“link113站长工具”(https://)。勾选查询项:在工具界面中勾选“网站备案项”。输入域名列表:在地址列表中输入需要查询的网站域名,该工具单次最多支持查询1500个域名,且查询速度快、结果准确。




















